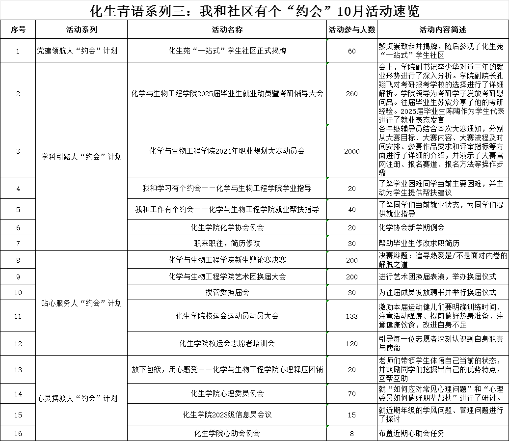
导航痕迹 当前位置: 首页 >> 学生工作 >> 学生活动 >> 正文 【化生青语】化生青语系列三:我和社区有个“约会”10月活动速览 作者: 发布日期:2024-10-31 浏览次数: 为扎实推进学校“一站式”学生社区综合管理模式建设试点工作和化学与生物工程学院“三全育人”综合改革工作,提升学院“一站式”学生社区影响力,化学与生物工程学院将“一站式”学生社区以“党建+X”模式为基础,结合学院【化生青语】育人文化,将学院育人体系下沉社区,打造【化生青语】系列三——我和社区有个“约会”特色活动。10月份,结合学院社区团队,按照学院社区我和社区有个“约会”特色品牌活动,党建领航人“约会”计划、学科引路人“约会”计划、贴心服务人“约会”计划、心灵摆渡人“约会”计划四个系列活动同步推进,共同助力学院学子学习、生活、就业等方面的发展。按照“约会计划”,学院举办活动如下。 (一审:陈千癸 二审:黄道坤 三审:李少华) 上一条:学院举办2024年研究生国家奖学金经验交流分享会 下一条:学院化学协会召开秋季学期工作例会